设为首页
加入收藏
无障碍浏览
首页
优米体育直播在线观看视频
米优app在哪下
数字法规
优米视讯苹果下载app
党建工作
公告公示
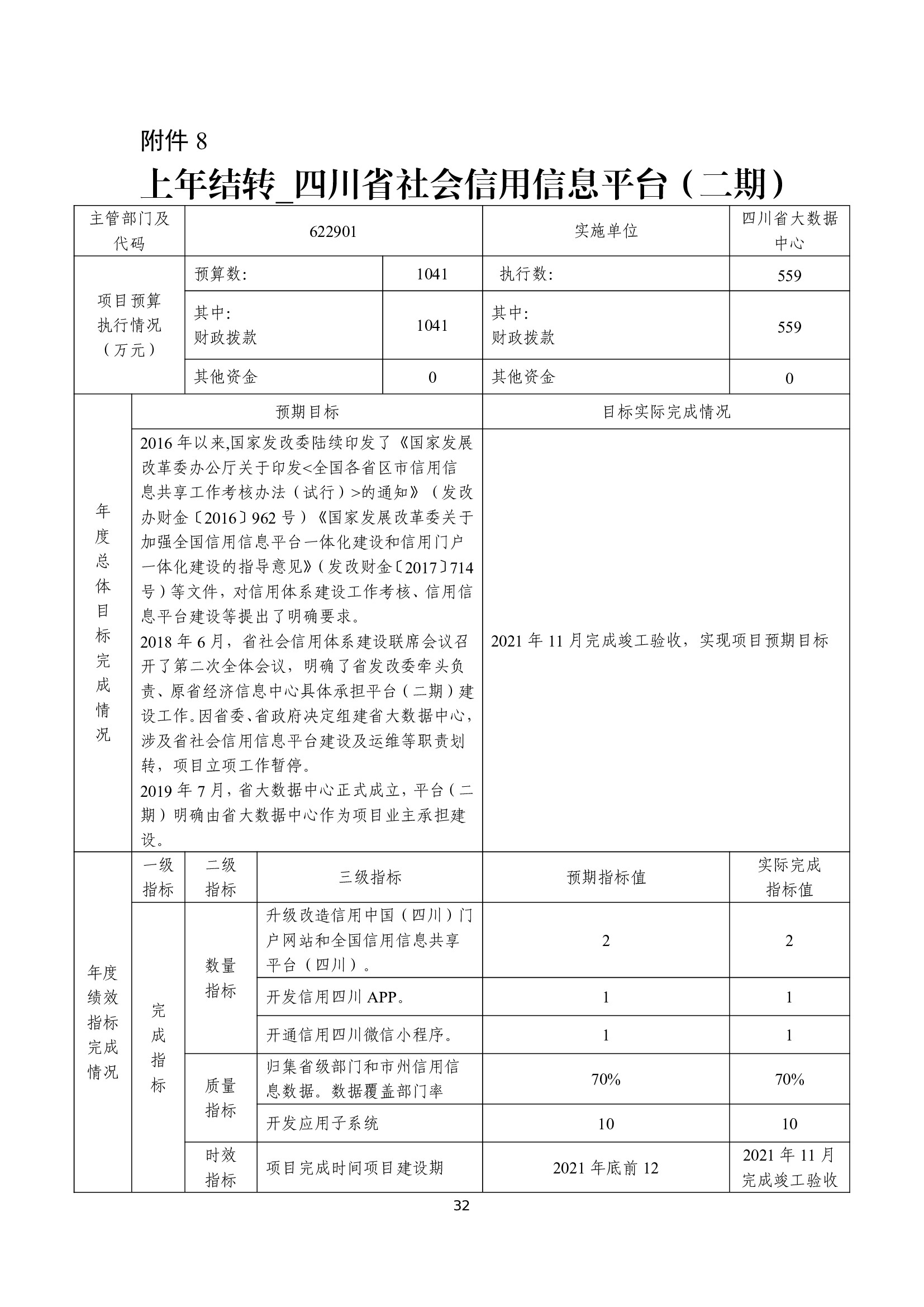
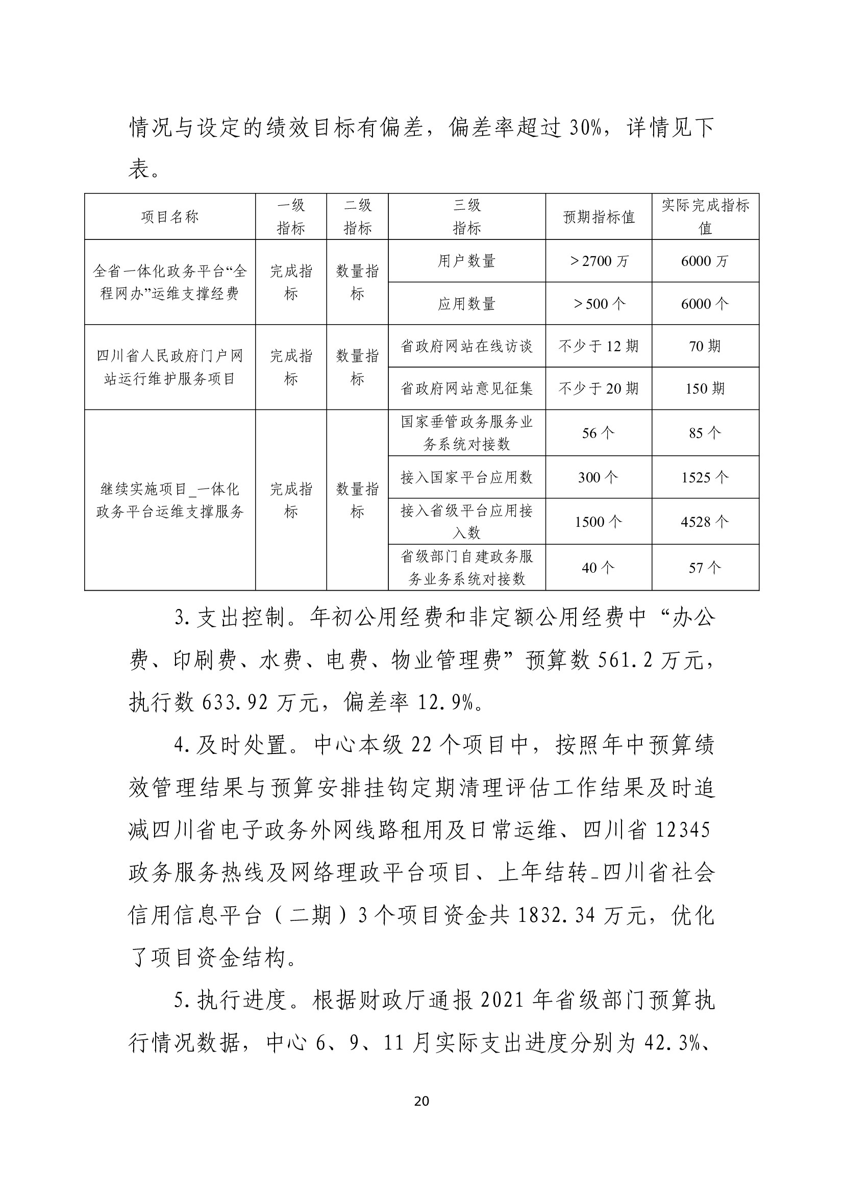
2021年度悠米直播体育部门决算
2022年08月29日 09时00分
信息来源:省大数据中心
分享到:
悠米直播体育部门决算公开报表
责任编辑:网站处(王贞贞)
打印本页
关闭窗口
外交部
国防部
国家发展和改革委员会
教育部
科学技术部
工业和信息化部
国家民族事务委员会
公安部
国家安全部
民政部
司法部
财政部
人力资源和社会保障部
自然资源部
生态环境部
住房和城乡建设部
交通运输部
水利部
农业农村部
商务部
文化和旅游部
国家卫生健康委员会
退役军人事务部
应急管理部
中国人民银行
审计署
国家语言文字工作委员会
国家航天局
国家原子能机构
国家外国专家局
国家海洋局
国家核安全局
国家乡村振兴局
国务院国有资产监督管理委员会
海关总署
国家税务总局
国家市场监督管理总局
国家金融监督管理总局
中国证券监督管理委员会
国家广播电视总局
国家体育总局
国家信访局
国家统计局
国家知识产权局
国家国际发展合作署
国家医疗保障局
国务院参事室
国家机关事务管理局
国家反垄断局
国家认证认可监督管理委员会
国家标准化管理委员会
国家新闻出版署(国家版权局)
国家宗教事务局
国务院研究室
国务院侨务办公室
国务院港澳事务办公室
国务院台湾事务办公室
国家互联网信息办公室
国务院新闻办公室
新华通讯社
中国科学院
中国社会科学院
中国工程院
国务院发展研究中心
中央广播电视总台
中国气象局
国家行政学院
国家粮食和物资储备局
国家能源局
国家数据局
国家国防科技工业局
国家烟草专卖局
国家移民管理局
国家林业和草原局
国家铁路局
中国民用航空局
国家邮政局
国家文物局
国家中医药管理局
国家疾病预防控制局
国家矿山安全监察局
国家消防救援局
国家外汇管理局
国家药品监督管理局
国家部委网站
省人民政府
省发展改革委
经济和信息化厅
教育厅
科技厅
省民族宗教委
公安厅
司法厅
人力资源社会保障厅
自然资源厅
生态环境厅
住房城乡建设厅
交通运输厅
水利厅
农业农村厅
商务厅
文化和旅游厅
省卫生健康委
退役军人事务厅
应急管理厅
审计厅
省国资委
省市场监管局
省体育局
省统计局
省机关事务管理局
省信访局
省国动办
省经济合作局
省林草局
省广电局
省医保局
省粮食和储备局
省监狱管理局
省戒毒管理局
省文物局
省中医药局
省药监局
四川省政府及部门网站
北京市政务服务和数据管理局
河北省数据和政务服务局
内蒙古自治区政务服务与数据管理局
辽宁省数据局
吉林省政务服务和数字化建设管理局
江苏省数据局
安徽省数据资源管理局
福建省数据管理局
山东省大数据局
湖北省数据局
湖南数政
广东省政务服务和数据管理局
广西壮族自治区大数据发展局
重庆市大数据应用发展管理局
贵州省大数据发展管理局
各省(市、自治区)大数据机构网站
广元市政务服务和数据局
南充市数据局
巴中市营商环境和数据局
市(州)大数据网站
悠米直播体育网站
主办单位:悠米直播体育
单位地址:成都市高新区天府一街535号 两江国际A座
备案信息:
蜀ICP备19031460号-2
川公网安备 51019002002404号
为取得最佳浏览效果,建议您使用1366X768及以上分辨率 360极速模式、谷歌、火狐、IE10.0及以上浏览器。
值 班 电 话 :028-61528998
网站技术支持电话:028-85327632
YO米直播NBA最新消息